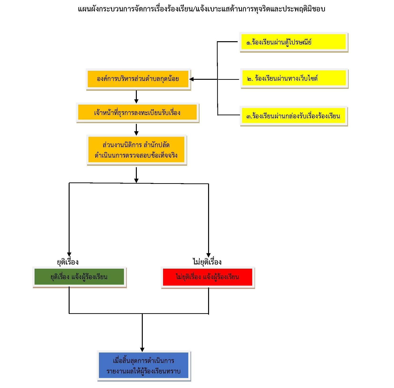
(ช่องทางการเเจ้งเบาะเเส/ร้องเรียนการทุจริต)
1. เเจ้งเบาะเเส/ร้องเรียนผ่านตู้ไปรษณีย์จ่าหน้าซองถึง ที่ทำการองค์การบริหารส่วนตำบลกุดน้อย 1/2 หมู่ 6 ตำบลกุดน้อย อำเภอสีคิ้ว จังหวัดนครราชสีมา 30140 ดาวน์โหลดเเบบคำร้อง
2. เเจ้งเบาะเเส/ร้องเรียนผ่านเว็ปไซต์เเบบฟอร์มออนไลน์ คลิก
3. เเจ้งเบาะเเส/ร้องเรียนผ่านกล่องรับเรื่องร้องเรียน ณ ที่ทำการองค์การบริหารส่วนตำบลกุดน้อย ดาวน์โหลดเเบบคำร้อง
การคุ้มครองข้อมูลของผู้เเจ้งเบาะเเส
เพื่อเป็นการคุ้มครองสิทธิของผู้ร้องเรียนและผู้ให้ข้อมูลที่กระทำโดยเจตนาสุจริต องค์การบริหารส่วนตำบลกุดน้อยจะปกปิดชื่อ ที่อยู่ หรือข้อมูลใดๆที่สามารถระบุตัวผู้ร้องเรียนหรือผู้ให้ข้อมูล และจะเก็บรักษาข้อมูลของผู้ร้องเรียนหรือผู้ให้ข้อมูลไว้เป็นความลับ โดยจำกัดเฉพาะผู้ที่มีหน้าที่รับผิดชอบในการดำเนินการตรวจสอบเรื่องร้องเรียนเท่านั้นที่สามารถเข้าถึงข้อมูลดังกล่าวได้ ทั้งนี้ผู้ได้รับข้อมูลจากการปฏิบัติหน้าที่ที่เกี่ยวข้องกับเรื่องร้องเรียน มีหน้าที่เก็บรักษาข้อมูลข้อร้องเรียนและเอกสารหลักฐานของผู้ร้องเรียนและผู้ให้ข้อมูลไว้เป็นความลับ
แผนผังกระบวนการจัดการเรื่องร้องเรียนด้านทุจริตเเละประพฤติมิชอบ



คู่มือเเนวทางปฏิบัติงาน ดาวน์โหลด